El mundo de las comunicaciones por voz ha pasado de los ya obsoletos sistemas de centralitas físicas, al moderno mundo de las Centralitas IP Cloud que proporcionan al usuario infinidad de prestaciones y servicios adicionales sin necesidad de costosas inversiones.
Multisede, fácil escalabilidad, fácil instalación, ahorro en costes, infinitas prestaciones, facilidad de manejo o gran variedad de terminales a elegir, son algunas de las virtudes de nuestra Centralita Virtual Premium. El servicio se adapta a la perfección a la dimensión de cada empresa, bien sea que necesite 3 extensiones o cientos de ellas.
Podemos disponer de terminales de operadora, terminales de sobremesa avanzados, de sobremesa básicos, inalámbricos, analógicos, faxes, terminales para audioconferencias, softphones en PC y softphones en smartphones.
La Centralita Virtual de Gastecom le ofrece un coste fijo mensual que incluye mantenimiento de todo el equipamiento, tarifa plana nacional a fijos y móviles y servicio técnico con atención personalizada.
Además podemos integrar los teléfonos móviles de la empresa como extensiones del sistema.
Los costes de las llamadas internacionales son muy inferiores a los de los operadores de telefonía convencional. Esto le va a permitir por un lado, tener controlado el coste mensual en telefonía de la empresa y por otro poder presupuestarlo a la perfección cada año.

El sistema ya no necesita que se instalen enlaces móviles, porque las llamadas a móviles tendrán coste cero. Esto tiene la ventaja añadida de que todas las llamadas que se realicen al exterior se identifican con el número de teléfono de cabecera de la empresa y no con diferentes números móviles como ocurre en los casos en los que se instalan centralitas convencionales y enlaces móviles.
Al ser un sistema IP, conforme vayan surgiendo novedades tecnológicas, su sistema disfrutará de todas las novedades que se vayan incorporando de manera automática, sin necesidad de tener que cambiar el sistema.
Usuarios CONECTADOS en cualquier momento… desde cualquier lugar.
Las mejores herramientas de trabajo para comunicar desde cualquier lugar.
La Centralita Virtual IP de Gastecom conecta sus usuarios a tu telefonía corporativa mediante terminales fijos y móviles, ya sea en la oficina, en casa teletrabajando o en cualquier otro lugar.
Siempre listos para llevar tus comunicaciones allí donde lleguen tus empleados.
Nuestra Centralita Virtual IP pone a su disposición, desde su terminal IP SIP las funcionalidades básicas y avanzadas de una Centralita Digital Avanzada.
** Otros servicios: Locuciones periódicas programables, música en espera, conexión con los IVR de la centralita, solución multi-idioma y multi-conferencias.
Estas funcionalidades avanzadas tienen costes adicionales no incluidos en las propuestas estándar.

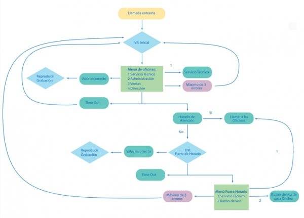
Se pueden programar varios árboles y personalizar los grupos o departamentos de forma ilimitada y en los idiomas que se desee, (IVR, menús interactivos jerárquicos ilimitados), instrucciones grabables.
Solución de gestión y atención avanzada de llamadas telefónicas, estructurada en colas de llamadas con agentes ilimitados, supervisores y herramientas de gestión con estadísticas.

Si estás valorando modernizar el sistema de comunicaciones de tu empresa, en la siguiente sección te contamos todo sobre la Centralita 3CX: un software de comunicaciones unificadas que permite sustituir las centralitas telefónicas tradicionales por un sistema de telefonía IP mucho más flexible y eficiente.
Te explicamos en qué consiste esta solución, cuáles son sus principales ventajas frente a los sistemas PBX convencionales y las diferentes opciones de instalación disponibles, ya sea en un servidor en la nube o en tu propia infraestructura on-premise. Además, descubrirás por qué como 3CX Platinum Partner estamos capacitados para ofrecerte la mejor configuración adaptada a las necesidades de tu negocio, ayudándote a reducir costes y a unificar todas las comunicaciones de tu empresa en una sola plataforma.
Centralita virtual es tu telefonía empresarial en la nube, funcionando mediante tecnología IP sin cables físicos ni equipos costosos. Gastecom gestiona infraestructura redundante; tú solo necesitas PC/móviles como terminales. Sin instalación compleja ni inversión inicial, obtienes telefonía profesional escalable desde el primer día con acceso desde cualquier ubicación.
Elimina inversiones millonarias en hardware depreciable que requiere mantenimiento constante. Coste fijo mensual incluye mantenimiento, actualizaciones automáticas y tarifa plana nacional. Teletrabajo real, multisede sin complejidad, call center incluido, numeración preservada sin interrupciones. Versus físicas que limitan extensiones y quedan obsoletas rápidamente.
Integración instantánea: descargan softphone, se autentican, smartphones se convierten en extensiones móviles con número corporativo. Llamadas internacionales y a móviles coste cero identificándose con tu número. Teletrabajo efectivo, ahorro significativo eliminando enlaces móviles tradicionales con costes impredecibles y numeraciones dispersas.
Fibra óptica estable (100+ Mbps), router adecuado, terminales IP o smartphones con app. Gastecom configura remotamente todo: extensiones, IVR, desvíos, validación audio. Sin cables RJ11 ni sala equipos. Despliegue en horas, no semanas. Panel web intuitivo para gestionar usuarios y grabaciones sin depender terceros.
Todo incluido en cuota mensual sin costes ocultos: monitorización 24/7, parches seguridad automáticos, actualizaciones software/hardware gratuitas. No pagas cambios configuración, extensiones nuevas, reprogramaciones IVR ni funciones estándar. Tecnología siempre vanguardia sin obsolescencia ni gastos imprevistos soporte técnico.
© 2026 Gastecom. Todos los derechos reservados.